销售不合格滑板车、儿童产品,山姆被罚

中国新闻网 10-17

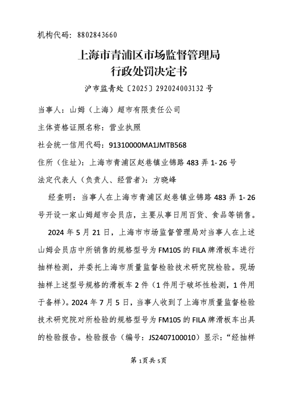
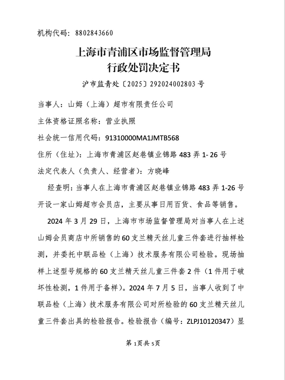
上海市市场监督管理局网站显示,近日,山姆(上海)超市有限责任公司因销售不合格FILA牌滑板车、兰精天丝儿童三件套,分别被上海市青浦区市场监督管理局罚没0.8万余元、1.1万余元。

图片加载失败图自上海市市场监督管理局网站

行政处罚决定书显示,2024年5月21日,上海市市场监督管理局对当事人在山姆会员店中所销售的规格型号为FM105的FILA牌滑板车进行抽样检测,并委托上海市质量监督检验技术研究院检验。检验报告显示:“经抽样检验,本次产品质量监督抽查用于包装或玩具中的塑料袋或塑料薄膜项目不符合检验依据,判定为不合格。”该不合格项目可能导致儿童产生窒息风险。

图片加载失败图自上海市市场监督管理局网站

2024年3月29日,上海市市场监督管理局对当事人在山姆会员商店中所销售的60支兰精天丝儿童三件套进行抽样检测,并委托中联品检(上海)技术服务有限公司检验。

检验报告显示:“经抽样检验,本次产品质量监督抽查所检项目共11项,所检并按要求判定项目印花面料耐摩擦色牢度不符合判定依据和相关规定,检测结论为不合格”。

当事人收到上述不合格产品《检验报告》后,对检验结果持有异议,并于2024年7月10日提出复检申请。2024年7月23日,上海市质量监督检验技术研究院出具了复检报告,复检结论为:“该样品所检耐摩擦色牢度项目不符合GB31701-2015标准要求,判定为不合格”,维持了初检结论。

山姆会员商店网站显示,山姆会员商店是沃尔玛旗下的高端会员制商店。目前,山姆会员商店在中国拥有超50家门店。

(中国新闻网)

责任编辑:徐田田

AI小壹

我是齐鲁晚报的AI机器人小壹,快来向我报料新闻线索吧~

微信扫码进入小程序 微信扫码
进入小程序
我要报料

热门评论 我要评论 微信扫码
移动端评论

暂无评论

微信扫码
移动端评论