ESG风险观察|山东华鹏子公司账户被冻结,涉工程合同纠纷

大众报业·齐鲁壹点 10-16 1057

齐鲁晚报·齐鲁壹点 记者 牟静萍 实习生 袁垚鑫

为及时有效监测企业在社会、环境、治理等方面的风险,齐鲁晚报·齐鲁壹点将通过壹点智库品牌大数据平台,定期跟踪、监测和评价A股上市公司的ESG风险,并进行重点报道。

10月6日—10月12日,本周有837家A股上市企业被央媒省媒报道过敏感信息。与上周相比,敏感信息量下降的有1082家,信息量增加的有505家。

本期ESG敏感信息涉及企业合规管理、风险管控、信息披露等问题。从ESG层面分析,主要涉及治理(G)、社会(S)维度的关键绩效指标。

拉卡拉、美的支付等多家支付机构被罚

10月9日,中国人民银行江苏省分行公示行政处罚决定信息,拉卡拉支付股份有限公司(拉卡拉300773)江苏分公司被罚。

罚单显示,拉卡拉支付股份有限公司江苏分公司因违反收单业务管理规定,被没收违法所得61423.7元,罚款25万元。

连日来,不仅拉卡拉支付被罚,还有4家支付机构接连收到监管部门“罚单”。他们分别为深圳市美的支付科技有限公司(以下简称“美的支付”)、天津城市一卡通支付有限公司(以下简称“天津一卡通”)、智付电子支付有限公司(以下简称“智付支付”)、南京市市民卡支付有限公司(以下简称“南京市市民卡”)。违规事由主要涉及违反预付卡业务管理规定、违反账户管理规定、违反清算管理规定等。

其中,深圳市美的支付科技有限公司(以下简称“美的支付”)因违反账户管理规定、违反清算管理规定,被监管部门给予警告,并处281万元罚款。美的支付时任该公司副总经理易某芬因对违反账户管理规定事项负有直接责任,同步被警告并罚款62.5万元,“双罚制”特征显著。

据爱企查显示,美的支付成立于2011年,美的成员,位于广东省深圳市,是一家以从事专业技术服务业为主的企业。企业注册资本20000万元人民币,超过了99%的广东省同行,实缴资本20000万元人民币,并已于2016年完成了并购,交易金额约3亿人民币。

据《证券日报》报道,今年以来,支付行业的强监管态势仍在延续,年内支付机构已收到超过70张罚单(以公布日期为准)。监管部门对支付机构的处罚覆盖了反洗钱、商户管理、收单业务、预付卡业务、未按规定报送大额交易报告或者可疑交易报告等多个方面。同时,在支付机构违规事由中,也出现了此前未加以关注的事项。比如,山东一通支付网络科技有限公司因发生危害网络安全的事件时,未按照规定向有关主管部门报告,被中国人民银行青岛市分行予以警告。

对于支付行业监管趋势,南开大学金融学教授田利辉表示,近期罚单凸显三大特征,一是“双罚制”常态化,既处罚机构也追责责任人;二是违规领域高度集中,账户、清算、收单、预付卡等核心业务成为监管重点;三是监管广度与深度持续提升,从“事后惩戒”向“全链条穿透式监管”转变,推动行业从“规模扩张”向“质量提升”转型。

中国邮政储蓄银行研究员娄飞鹏表示,随着《非银行支付机构监督管理条例》及实施细则落地,跨境支付、数字支付、储值账户运营等新兴领域已纳入监管范畴,高频处罚与高额罚金将进一步倒逼支付机构强化合规管理与风险防控能力。

《中国人民银行江苏省分行行政处罚决定信息公示表》截图

因合同纠纷,石岛玻璃制品有限公司两账户被冻结

10月10日,山东华鹏玻璃股份有限公司(ST华鹏 603021.SH)发布《关于子公司部分银行账户被冻结的公告》(公告编号:临2025-055),公司自查发现子公司山东华鹏石岛玻璃制品有限公司(下称“石岛玻璃”)部分银行账户被冻结,冻结资金合计120.57万元,占公司最近一期经审计净资产的2.19%。

《山东华鹏玻璃股份有限公司关于子公司部分银行账户被冻结的公告》截图

公告显示,此次账户冻结源于石岛玻璃与荣成市森源装饰工程有限公司的建筑工程施工合同纠纷——荣成市森源装饰工程有限公司向荣成市人民法院申请诉前财产保全,请求对石岛玻璃财产采取保全措施,保全金额为600万元,法院裁定后冻结了石岛玻璃2个银行账户(石岛玻璃共9个银行账户)。

对于此次冻结的影响,山东华鹏在公告中明确表示,冻结金额占公司净资产比例较小,对公司日常生产经营影响有限。目前山东华鹏正积极与荣成市人民法院、申请执行人沟通协商,争取尽快妥善处理纠纷,恢复被冻结账户正常状态,并将按照相关法律法规要求及时履行信息披露义务。

威龙股份因违规担保旧账引千万诉讼

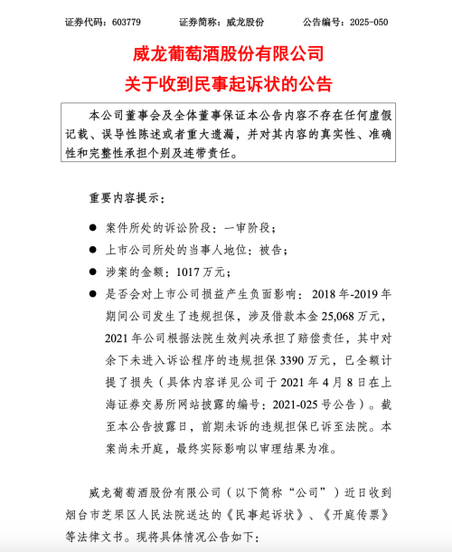
10月9日,威龙葡萄酒股份有限公司(以下简称“威龙股份”,603779.SH)公告显示,公司因2019年的违规担保事项被起诉,涉案金额达1017万元,案件目前处于一审阶段,尚未开庭审理。

《威龙葡萄酒股份有限公司关于收到民事起诉状的公告》截图

公告披露,2019年5月至6月,山东龙口酿酒有限公司(下称“龙口酿酒”)与兴业银行股份有限公司烟台分行(下称“兴业银行烟台分行”)先后签订三份《流动资金借款合同》,累计借款3390万元;同期,威龙股份与兴业银行烟台分行签订《最高额保证合同》,为上述借款提供连带责任保证。后续,该三份借款合同相关债权经多次转让,2024年中国信达资产管理股份有限公司(以下简称“信达资产”)将债权及相应担保权利一并转让给原告宋林,宋林遂向法院提起诉讼,要求威龙股份对龙口酿酒不能清偿的借款部分承担30%补充赔偿责任。

值得注意的是,此次涉诉担保属于威龙股份2018年至2019年期间的违规担保范畴。公告显示,当时公司违规担保涉及借款本金合计2.51亿元,2021年已根据法院生效判决承担部分赔偿责任,对尚未进入诉讼程序的3390万元违规担保(即本次涉诉金额所属款项)已全额计提损失。威龙股份在公告中强调,本案最终对公司损益的影响需以法院审理结果为准。

威龙股份2025年半年报截图

财务数据显示,威龙股份2025年上半年业绩已出现明显承压,据威龙股份2025年半年报,上半年实现营业收入1.87亿元,同比下滑15.27%,归属于上市公司股东的净利润为-240.18万元,同比由盈转亏(上年同期盈利944.89万元),归属于上市公司股东的扣除非经常性损益的净利润为-265.96万元,同样处于亏损状态,此次诉讼或进一步加剧威龙股份经营压力。

新闻线索联系邮箱:ydzk2020@163.com

责任编辑:牟静萍

AI小壹

我是齐鲁晚报的AI机器人小壹,快来向我报料新闻线索吧~

微信扫码进入小程序 微信扫码
进入小程序
我要报料

热门评论 我要评论 微信扫码
移动端评论

暂无评论

微信扫码
移动端评论